CoriEngine
Loading...
Searching...
No Matches
Buffers.cpp File Reference
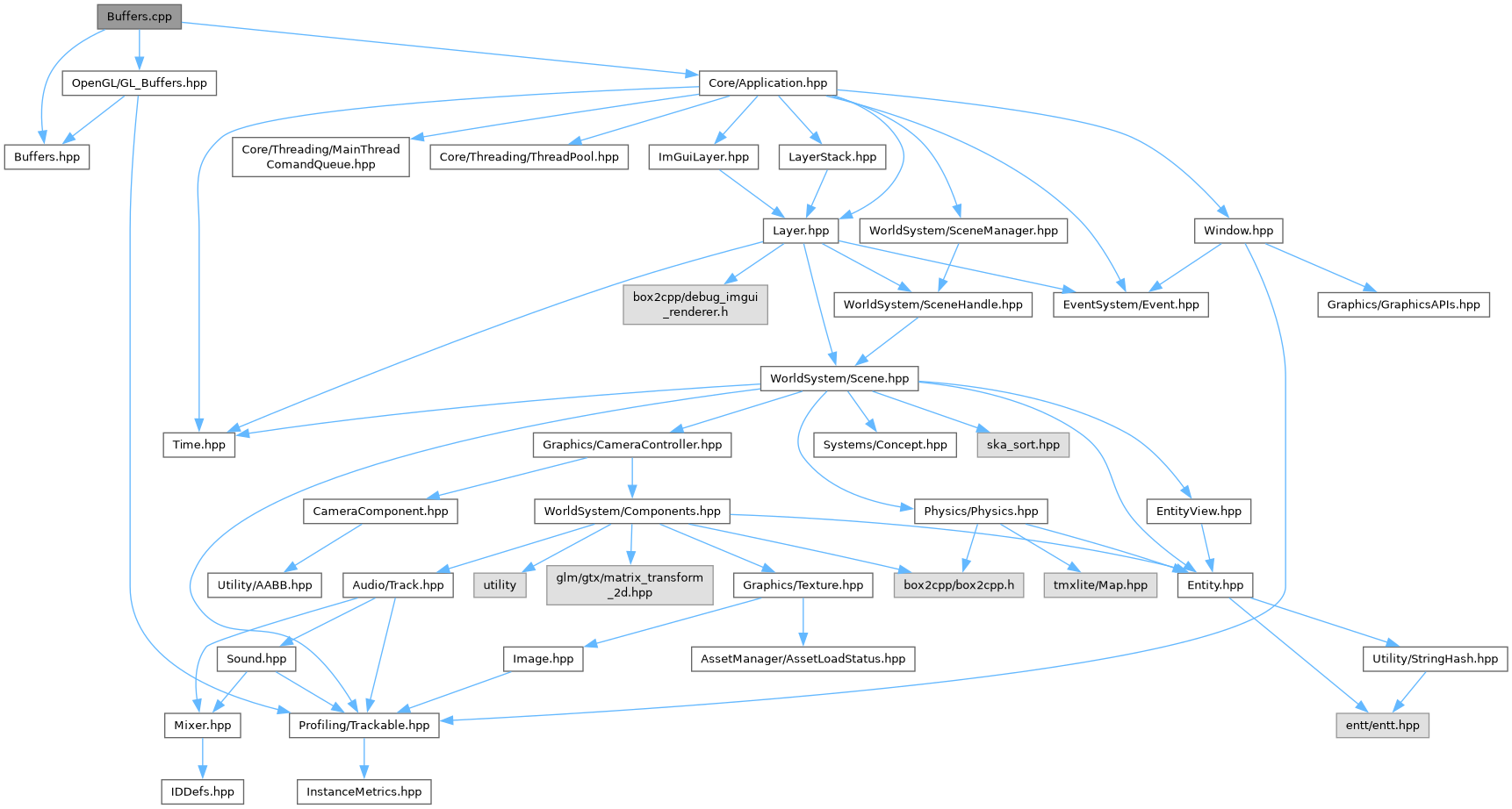
#include "Buffers.hpp"
#include "OpenGL/GL_Buffers.hpp"
#include "Core/Application.hpp"
Include dependency graph for Buffers.cpp:

Go to the source code of this file.

Namespaces

namespace  Cori
 Global engine namespace.
namespace  Cori::Graphics
 Almost everything connected to graphics is in this namespace.