|
CoriEngine
|
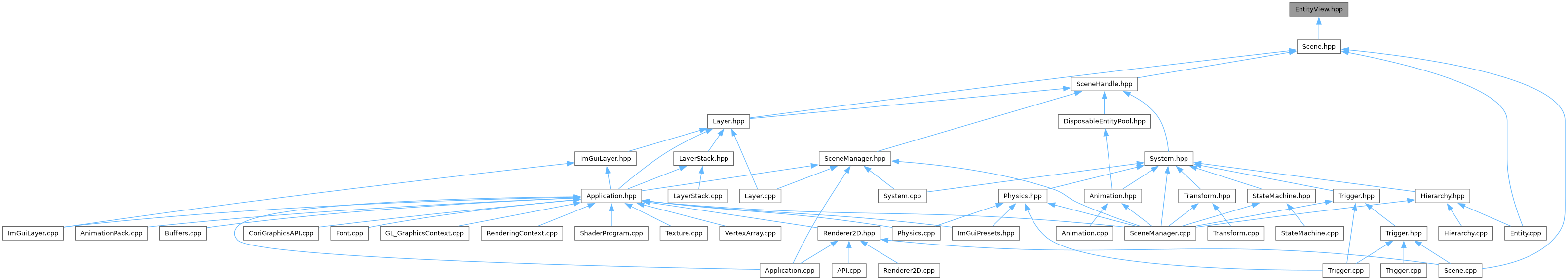
#include "Entity.hpp"

Go to the source code of this file.
Classes | |
| struct | Cori::World::Exclude< T > |
| Helper to exclude certain components from a static view. More... | |
| class | Cori::World::StaticEntityView< View > |
| A wrapper for an EnTT compile-time view that provides an iterator to access Entity instances directly. More... | |
| class | Cori::World::StaticEntityView< View >::Iterator |
| class | Cori::World::DynamicEntityView |
| A wrapper for an EnTT runtime view that provides an iterator to access Entity instances directly. More... | |
| class | Cori::World::DynamicEntityView::Iterator |
Namespaces | |
| namespace | Cori |
| Global engine namespace. | |
| namespace | Cori::World |
| Anything connected to WorldSystem (ECS) is in this namespace. | |